Skip to main content

HomeWorkshop: Computer Aided Design (CAD)

Workshop: 3D Modeling (CAD)

(Quicklink: https://nescitech.org/cad)

Join a new interactive workshop based in 3D Modeling (CAD) with Arnav, student instructor at NEST.

Have you ever looked at those crazy robots online and thought to yourself, could I make that? Could I design an industrial grade competitive robot with just a computer?


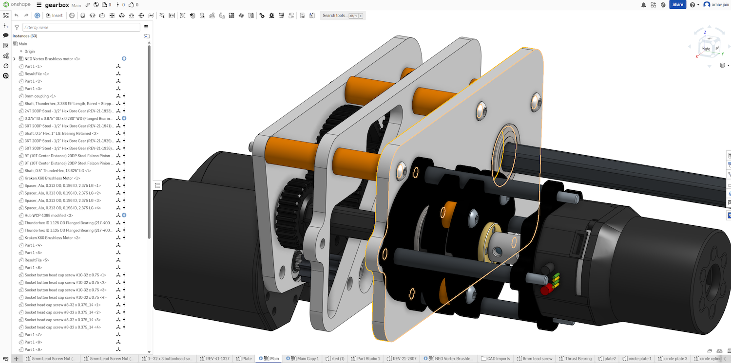
In this class, we'll learn how to design robots using the CAD software Onshape. You'll start with the basics; sketching parts and snapping them together on screen, then level up to building gear systems designing custom robot parts like brackets, gears, and plates. Along the way, you'll pick up the math that it takes to make it all work: things like gear ratios and how different materials make your robot stronger, faster, or lighter.


The class will help build the fundamental skills needed for up-and-coming mechanical engineers. By the end of the class, students will have built the foundational skills needed to construct apparatuses for robotics competitions, passion projects, or daily life. 


No advanced backgrounds are required! Just curiosity and a drive to create. Workshop is geared towards grades 7-11. 

Objectives

Aimed at older students, but younger students with some CAD experience should attend. Students will learn how to develop next-level CAD skills - learning the mathematical skills necessary to construct gear and belt systems. For high-level robotics, as well as the science behind gear anatomy and its importance in higher-level subsystems. 

The THREE-Week CAD Onshape workshop is FREE for members, $20 for non-members.
 

Class size is limited to 8 students. Register only your child's name, but parents are encouraged to attend with their child. Bring your own computer (preferred) or use one of ours. You will receive instructions install Onshape.

Register: 3 meetings - May 30, June 6, 13, 2-3 pm
CAD_Facebook.png
CAD_2.jpg
Upcoming Events
Upcoming Workshops
16 Tech Circle, Natick, MA
508-720-4179